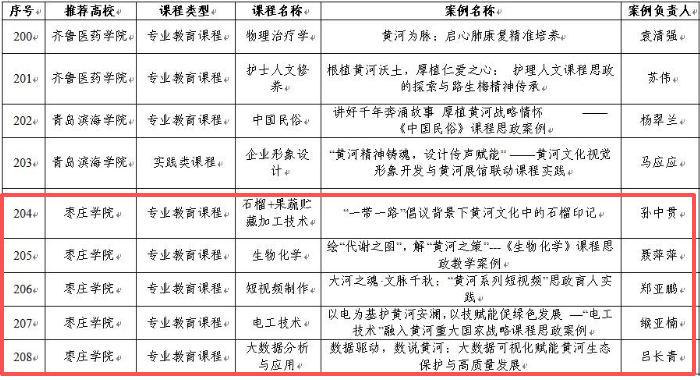
近日,山东省高等学校课程思政研究中心公布山东省本科高校黄河重大国家战略课程思政优秀案例名单,我校申报的《“一带一路”倡议背景下黄河文化中的石榴印记》等5个教学案例悉数入选。

此次黄河重大国家战略课程思政优秀案例评选由山东省教育厅高教处指导、山东省高等学校课程思政研究中心组织开展,旨在贯彻落实黄河流域生态保护和高质量发展战略,深入推进黄河重大国家战略融入课堂教学。经全省60多所本科高校择优推荐、专家网络评审等环节,共评选出309个优秀案例。
近年来,学校不断加强课程思政建设,修订《DB中国旗舰官方网站“课程思政”建设实施办法》;遴选建设课程思政示范课、课程思政优秀教学案例、课程思政专项教学研究改革项目等工作,大力推进课程思政和专业思政教学改革,积极构建思政课程与专业课程协同育人体系,促进专业教育与思政教育同向同行。下一步,学校将以贯彻落实黄河重大国家战略为契机,持续深入将黄河重大国家战略融入课程建设与专业建设,不断提高育人成效。
(文图/教务处 编辑/葛晓霞 审核/闫昕)